朱征夫-儿子朱卓拉涉毒真相-武汉大学再现争议名人-封存记录背后的家庭隐秘
最近闹得沸沸扬扬的朱征夫儿子涉毒事件,牵扯到武汉大学教授、全国人大代表朱征夫。他儿子朱卓拉2015年因容留他人吸毒罪被判七个月徒刑,当时已是成年人。现在2026国考年龄上限放宽到38周岁,有人怀疑是为这类人开绿灯。但朱征夫已辟谣称假消息,并报警。整件事从传言到辟谣,地点主要在北京和武汉,起因是推动封存违法记录的提案,结果引发全网热议和官方回应。
大鹅
朱征夫是谁?家庭背景曝光
朱征夫是知名律师、全国人大代表,还在武汉大学担任客座教授啥的。他长期推动司法改革,特别是未成年人保护和违法记录封存。儿子叫朱卓拉,据说2015年在武汉涉毒被抓,那时候他估计二十多岁,已经成年。起因可能是聚众吸毒啥的,结果判了七个月。网上传得有鼻子有眼,说是为了儿子才这么卖力推封存制度,让前科不影响就业啥的。但朱征夫本人在采访中否认有这么个儿子叫朱卓拉或朱卓佳,家人也没涉毒,还报警了。地点主要在北京律师圈和武汉高校,这事儿一出,大家都开始扒他的家庭隐秘,感觉像电视剧剧情。


其实想想,朱征夫作为公众人物,平时挺低调的,专注法律提案。儿子涉毒传言一爆,瞬间把他推到风口浪尖。人物关系清楚:父亲是推动者,儿子是传闻主角。起因是旧案被翻出,结果是辟谣但舆论不散。


2015涉毒事件细节还原
2015年,朱卓拉在北京或武汉被抓,罪名是容留他人吸毒。网上说他是武汉大学教授之子,那时候可能刚毕业或工作没多久。起因据说是和朋友在家聚会,吸食毒品,结果被警方端了窝点。判了七个月徒刑,缓刑啥的没细说。地点在北京法院审理的可能大,现在2025年他估计35岁以上了。网上帖子说,这事儿后朱征夫更积极推封存记录,怕影响儿子考公啥的。但最近朱征夫回应是假的,没有这个儿子,家人干净得很,已报案。结果呢?传言满天飞,很多人不信辟谣,继续联想到国考年龄放宽。


我查了查,全网文章都提这事儿,但来源多是旧闻或匿名爆料。人物是朱卓拉,起因是社交圈子问题,结果坐牢几个月。现在回看,感觉社会对毒品零容忍,但封存制度确实帮很多人重生。就是别成特权通道啊。


国考年龄放宽的巧合分析
2026国考公告一出,年龄上限从35岁放宽到38周岁,应届硕博甚至43周岁。这在公务员招考史上是突破,以前卡得死死的。起因是社会呼吁,给更多人机会,特别是大龄考生。结果呢?报名人数创新高,283万人笔试,竞争741。地点全国考点,但北京最多。有人说这太明显了,和朱卓拉涉毒时间对得上,他现在35,正好受益。但官方说这是为基层倾斜,鼓励有经验的人考。朱征夫推动的封存记录,也被扯进来,说是为儿子们铺路。 其实查公告,这是首次调整,目的是拓宽人才范围。


人物是广大考生,起因就业压力大,结果更多人有机会。但和涉毒传言一搅和,大家总觉得有猫腻。辟谣后,朱征夫强调这是为社会公平,可网友不买账,继续热议。


封存记录制度的前因后果
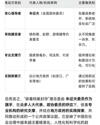
朱征夫作为人大代表,多次提案封存吸毒等行政违法记录。起因是看到很多人因小错终身受限,比如就业政审过不去。结果新法2026年生效,包括吸毒酒驾啥的,不公开不共享。地点全国,但北京政法圈讨论最多。网上说儿子涉毒后,他更坚定了,说前科连带歧视家人。人物是朱征夫父子,起因家庭事件,结果推动法律变革。但辟谣一出,大家怀疑传言是黑他。后果呢?全网文旅号冲塔,反对成护身符,北京禁毒账号清空视频啥的,舆论炸锅。 我个人觉得,制度好意是给轻罪者机会,但执行得防滥用。
结果引发集体抗议,人民日报都发禁毒内容。地点从抖音到全网,人物从教授到网友,起因提案,结果社会反思。
事件对社会影响的深度解读
这事儿从朱征夫儿子涉毒传言,到国考放宽,再到封存制度,搅动全社会。起因是旧案被扒,结果辟谣但疑云不散。地点武汉大学和北京,人物朱征夫一家成焦点。影响大啊,网友担心特权阶层钻空子,普通人就业更难。文旅号集体用BGM堕发声,云南日报啥的都冲了,感觉像无声反抗。后果是公众对法律公平的质疑增加,大家更警惕毒品问题。 长远看,这推动司法更人性化,但也暴露信任危机。人物关系从家庭到全国,起因个人事件,结果全民讨论。
希望别成少爷们的后门,普通人也能受益。总之,这爆料一出,大家眼睛都亮了,社会进步靠监督。





